-
2021年汕头大学MBA项目报考流程及课程设置
-
【雄松华章讯】2021年各大院校MBA项目招生已陆续启动,各批次提前面也在火热进行中。MBA项目报考流程也是大家需要了解的,今天小编为大家整理了“2021年汕头大学MBA项目报考流程及课程设置”的相关内容,供大家参考和随时查看,具体如下:
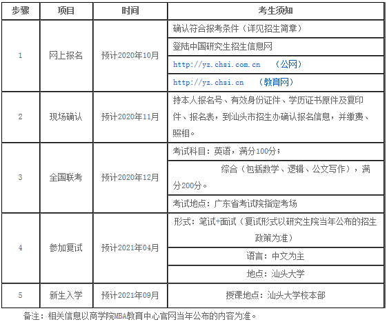
2021年汕头大学MBA项目报考流程:

2021年汕头大学MBA项目课程设置:

汕头大学MBA项目简介:
汕头大学商学院是教育部2009年批准的第八批MBA办学单位,是粤东地区第一所本地的MBA教育机构。商学院秉承学校“国际化、精细化”的办学特色,先后加入欧洲管理发展基金会(EFMD)、新兴经济体商学院联合会(ABBS)等国际主流商业教育联盟。2012年,商学院获得EFMD专业认证体系(EPAS)的官方认证,2018年再次获得该组织的官方认证。2019年5月,商学院又被Business Graduates Association(BGA)接受为正式成员,进一步为汕头大学MBA教育打造一个具有国际视野、学科齐全、特色突出的工商管理教育平台。
-
推荐阅读您可能感兴趣的课程
含 院校名录+十年真题+面试宝典


